论坛的聚聚们,本人是从事工程行业的一名普通从业者。目前项目正处于扫尾阶段,这段时间刚好不忙,我认真拜读了版规,鼓起勇气写下这篇帖子。如有犯规或做的不足之处,还望版主和各位聚聚指正。
初识论坛,要追溯到多年前——那时网络还能直连,我在某个已消失在历史长河中的加拿大华人论坛,偶然发现了小草的网址,然后点开的那一刻,仿佛打开了新世界的大门。更有幸的是,某天我点开了技术分享区,这里有各种思想的碰撞、深入的讨论,各种使用软件的分享,还有聚聚们风花雪月的故事,让我受益匪浅。论坛里各位聚聚的热心指引与无私分享,让深深的爱上了这里。
行业篇:工程行业的现状
我目前参与的是市政工程项目,总造价1.76亿,但回款情况令人忧心,工程基本完工,回款却不到60%。这几年经济部景气,已经直接影响到了原来不愁收款、不怕没活的施工单位。近期不时接连爆出特级资质的民营的施工单位破产,或资产重组的新闻。而与同学(我的专业是交通土建工程)聊起各自公司,均呈现一片悲观情绪,对未来不是那么看好。
我所在的公司主要是GD地区开展业务,为了生存,公司已经开始实施成本控制措施:降薪、减员、人员分流。同事们之间最常说的话就是“熬”,看谁能熬到最后。在此,我想特别提醒各位同行:在经济下行期,高负债人群最为脆弱。记得论坛里有前辈曾建议“不要让自己高负债,最好零负债”,这真是金玉良言。
关于薪酬,我们公司实行的是“证书费用+岗位工资+绩效”制度。证书费用曾相当可观:市政(公路)注册一级建造师每月4000元,其他专业3000元。但如今已调整为:市政(公路)及建造师1200元/月,其他一级建造师1000元/月。不知道同行们的公司情况如何?在这个行业,有证书确实意味着更多机会。
前几天,公司备考群发布了一建的预计报名和考试时间,提醒大家开始复习。算起来,我拿到注册市政一建证书已近7个年头。这些年来,我一直受益于论坛的滋养,希望我的分享也能给正在考证或打算考证的朋友一些帮助。
动力篇:点燃内心的考证之火
欲望是成功的起点:有句话说得好:“你能否达成目标,取决于你对这件事的渴望程度。”我考证的那两年,正是建筑市场证书需求最旺盛的时期。当时,注册一建市政专业挂靠费高达8万/年,二建也有3万/年。面对这样的数字,再看看自己每天累死累活却挣不到这么的现实,我下定决心必须考证。
有趣的是,考证前后,和小娘们撩骚时,我介绍都变得不一样了。考证前,只能说“我是搞工程的”或者直接说“我修地球的呢”;考证后,框框吹牛逼“我是全国注册一级建造师”。虽然了解行业的人都知道,有证一样要在工地干活,但这份专业认可带来的吹牛逼的底气,却是实实在在的。
很多人说现在证书不值钱了,但我认为:有证书的人在这个行业持续深耕,只会越来越值钱。有了证书,特别是需缺的专业,能以项目负责人的名义参与投标;有了项目业绩,特别是如果能获得省优荣誉,那价值就完全不同了。我身边的一个例子:

环境篇:别在“摸鱼群”里假装努力,找个真能“渡劫”的圈子
好的学习环境能让努力事半功倍在积极向上的学习氛围中,当大家都在认真学习时,如果你在玩耍,内心真的会有愧疚感。融入这样的学习群体后,你会发现自己恨不得把所有碎片时间都用来学习。
建议加入一个高质量的学习群。在群里,大家可以相互鼓励、彼此打气。遇到难题时,在群里提问往往能得到及时解答,这比自己埋头苦学效率高得多。
记得我们备考群里发生过一个温暖的故事:一位建筑专业的考生在群里询问“结构找坡”和“材料找坡”的区别。当时正是中午,一位在工地的考生特意跑到楼顶,顶着烈日拍摄视频进行讲解。这种互助精神,正是备考路上最宝贵的财富。

资格篇:别问“我行不行”,先问“我报不报”——考证门槛
基本条件是:工程类专科以上毕业生,从事施工行业的人员均可报考。具体条件请以中国人事考试网的最新通知为准。种一棵树最好的时间是十年前,其次是现在。只要你符合条件,现在就是开始的最佳时机。

策略篇:四科“通关秘籍”——从“小白”到“大神”的排位攻略
一建考试实行两年滚动制,需要在连续两个考试年度内通过全部四科。这四科包括:专业工程管理与实务、建设工程经济、建设工程项目管理、建设工程法规及相关知识。合格分数线分别为:96分、60分、78分、78分。
按难度排序,我个人认为:项目管理 < 法规 < 经济 < 专业工程管理与实务。正因如此,考生间流传着“得专业实务者得天下”的说法。

学习方法总论:别把一建当高数,它就是个“记忆游戏”
一建考试本质上是文科考试,复杂计算不多,主要靠记忆和积累。公共课全是客观题(单选和多选),而专业实务则是主客观题结合。
选择视频课件时,一定要多试听几位老师。有的老师讲课方式可能不适合你,换一位老师,或许就能豁然开朗。以我自己为例,大家都推荐徐蓉老师的工程经济课,但我听她的课却很吃力,直到换了刘戈老师才找到感觉。
对于平时还要工作的我们来说,开始学习时需要一定的毅力来戒断对各类娱乐APP的依赖。论坛里曾有帖子分析过抖音、快手等APP让人上瘾的算法机制——如果你在某类视频停留时间较长或搜索了关键词,它就会持续推送同类内容。备考期间,我们需要主动打破这种信息茧房。
公共课学习心法:刷题APP——工地摸鱼时的“最强武器”+历年真真题——重要考点的“寻宝图”
常规方法
听每一章节的视频课件,然后做习题。这种方法学得扎实、全面,适合时间充裕的学习者。但对于难以进入状态的学习者,可以尝试边听课边在书上涂写,或将讲义打印出来对照学习。关键是要动脑动手。
我的突破历程
我是17年过了实务,然后剩下三门公共课,当时在18年初公司将我调到了新项目,我过去后负责着七百多米软基处理和一座1.5公里长桥的测量,就我和一个实习的小伙子,整个18年上半年,每日的工作是白天跑现场,晚上整资料,看书备考?实在是心有余而力不足。
应该是到了18年的7月初,我死党和他老婆(他们两口子17年一起通过的)一通电话“查岗”:“书看得怎么样了?”我只好老实交代:“工地太忙,还没怎么看呢。”他们两口子在电话那头替我都急:“好不容易过了实务,你再不抓抓紧看书复习可真没机会了!实在不行,辞职专心考吧!”
这话让我心里一紧。回头和当时还是女友的妻子商量,她几乎没犹豫:“他们是过来人,说得对。你回来安心备考吧。”我开玩笑问:“那我没收入了咋办?”她回得特干脆:“我养你呀。”——就这一句话,让我心里所有的忐忑都落了地,只剩下满满的动力和幸运感。
我鼓起勇气给老板打电话说要辞职备考,没想到老板比我还爽快:“别辞!我给你放长假,你找个能顶替你的人来就行。”这位老板的仗义,我至今感念。
没了后顾之忧,我7月10日才真正开始全职复习。一开始还按部就班看教材听课件,可学了十来天就发现进度太慢,时间根本不够,心里一下就焦虑起来。
当时慌了,就问四周去问考过的朋友和同学,看看有没有好的公共课学习方法,一个朋友给我提供了的办法:“别慢慢啃书了,你时间不够。去某宝上买来近五年真题反复做,就像真正考试那样设定时间来做题,做完就打分,把错题对应的知识点去视频课件里彻底搞懂。碎片时间用APP或者电脑端反复刷题。如果经济能到95分以上,建设工程项目管理和建设工程法规及相关知识能到110分以上,那么有可能通过。”
接下来那段时间我就像抓到了救命稻草,立刻调整策略。那一个多月,我就是真题考试、批改、查漏补缺、电脑端+APP刷题……公共课知识点就那么多,真题重复率很高,这么“暴力”地刷下来,重点自然而然的记住了。
现在回想,真是一半靠努力,一半靠运气。努力的是自己刷题刷到眼花,遇到了无条件支持我的爱人、大气爽快的老板,还有毫无保留分享经验的朋友。最后能以擦边的分数过关,现在想来,那段焦头烂额又心无旁骛的日子,都成了特别的回忆。

关于APP刷题------公共课和专业实务选择题的学习神器
作为一线工程人员,我深刻体会到工地生活的忙碌与不便,更是从端脑段+APP刷(选择题)题后真切的感受到它的好处。
1. 随时随地学习
•例如在洗手间丢炸弹时,在睡前躺在床上打开APP做题,关于碎片化学习,哈哈还有号不夸张的如下图。

2. 智能学习系统
•自动记录错题,形成专属错题本
•根据做题情况智能推送薄弱知识点
•大数据分析历年真题高频考点
3. 高效记忆功能
•错题有相当多的视频解析(直击不懂的知识点,加以强化)
•可以收藏重点题目随时复习
•提供记忆曲线复习提醒
4. 互动交流平台
•每道题都有评论区,可以提问讨论
•看到其他考生的解题思路
•遇到难题可以在群里直接问APP负责人请教

单选和多选刷题记录:

各科详细攻略
1. 建设工程项目管理:送分题?别飘,小心“送命题”
这门课与专业实务关联密切,对于有现场经验的人来说相对容易。全部是客观题,答案唯一。
推荐老师:朱俊文、龙炎飞(进度网络图讲解尤其出色)
学习重点:
•第二、三、四、六章分值最高
•第三章进度管理中的单(双)代号网络图、横道图、工期计算、关键线路的确定等知识点、第六章合同管理的索赔等知识极易在专业工程管理与实务考试中的案例题出现。第三章的各种图就是需要会计算,务必做到滚瓜烂熟,在考试中准确无误的计算出来,能节省很多时间。索赔等知识点呢主要是靠理解记忆,多刷真题和APP中的课后题就行。
答题技巧:
•多选题判分严格:错选不得分;少选,每个正确选项得0.5分
•不确定的选项不要选,宁可少得0.5分,也不要冒险得0分(适用于所有一建考试所有科目)
•各章节及知识点大概如下图:

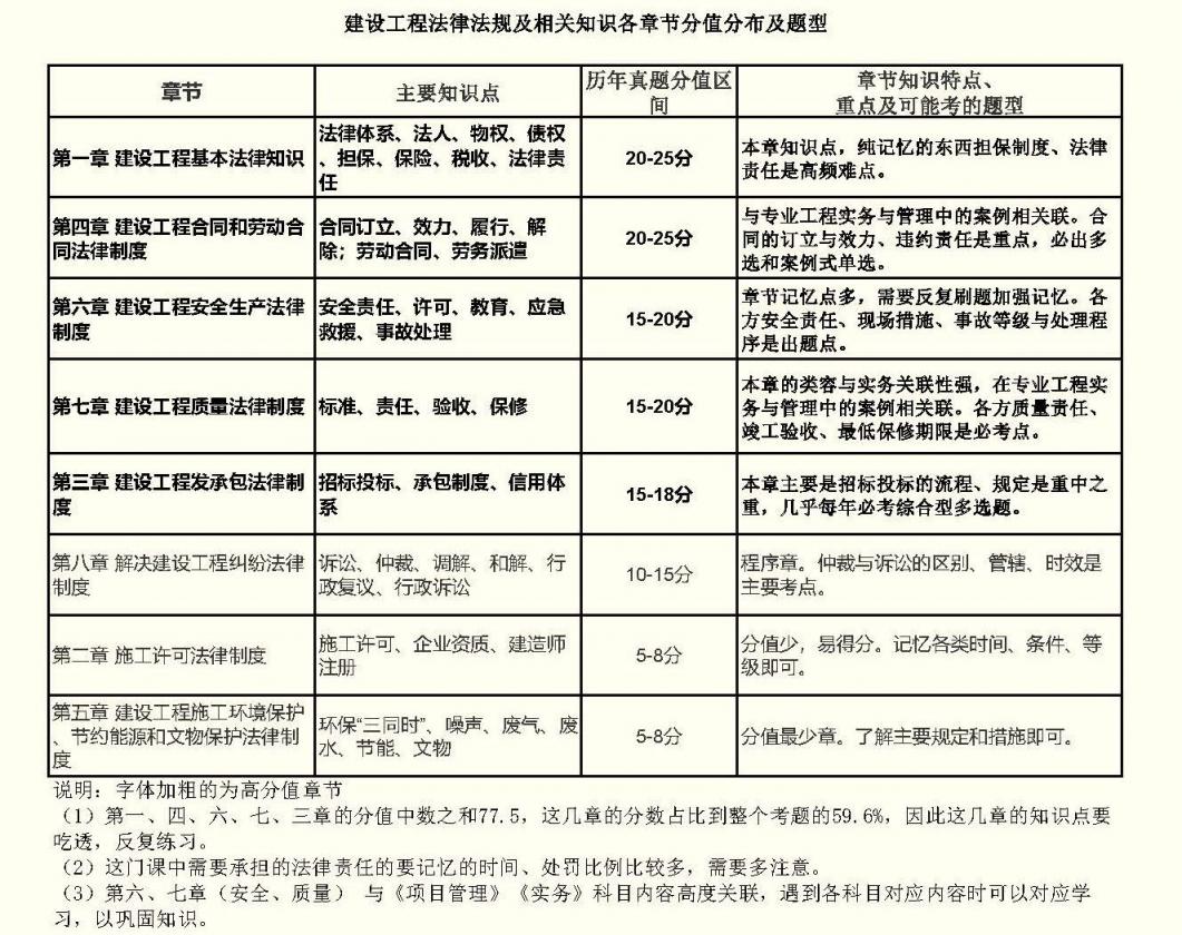
2. 建设工程法规及相关知识:背法条背到怀疑人生?那是你没找对方法!
全部是客观题,但对于法律基础薄弱的人来说可能较难。
推荐老师:陈印(誉为法规第一人)
学习重点:
(1)这门课程的第三章(发承包)、第四章(合同)、第六章(安全)、第七章(质量)是重点章节,考试中分值也最高,需好好练习。
(2)需特别关注《民法典》合同编相关内容、最新安全生产法规(如《安全生产法》修订条款)等;
(3)在专业实务与项目管理这科考试的案例中经常考法规知识的合同纠纷、安全事故责任划分、招投标程序合规性;各章节及知识点大概如下图:

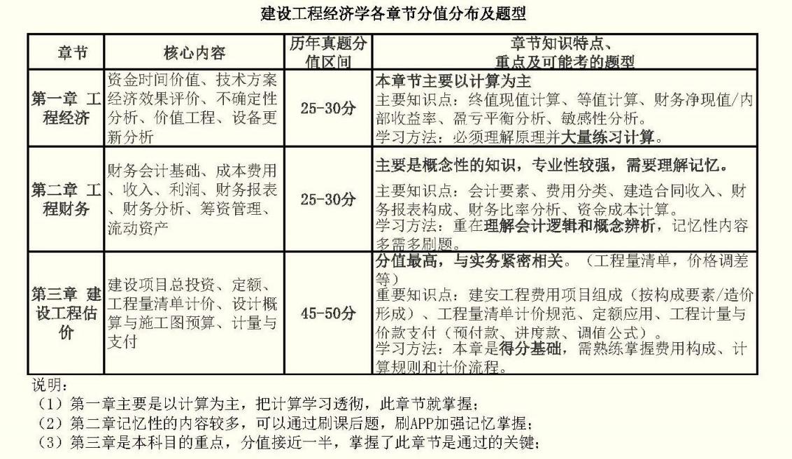
3. 建设工程经济:文科生噩梦?不,这是“捡钱”科目!
我将此科难度排在第二位,涉及大量计算,需要在理解的基础上反复练习。
学习心得:
•第一章可能让人感到挫败,因为它与工程直接关系不大
•如果一位老师的讲解不适合你,不要犹豫,换一位老师
推荐老师:刘戈、达江、徐蓉(语速有快)
学习重点:
(1)这门课程的第一章的资金时间价值、经济效果评价和第三章的建设项目总投资、工程量清单计价、计量与支付是绝对重点,分值占比高,需彻底掌握。
(2)学习顺序:建议按第一章→ 第三章 →第二章的顺序学习。先学工程经济(逻辑性强),再学工程估价(与实务联系紧密、实用),最后学工程财务(记忆内容多)。
(3)多做题多计算。这一门课有大量公式和计算题,必须在理解的基础上通过反复练习来巩固,不要死记硬背。
(4)这一门课程是需要再做题时拉笔在草稿纸上计算最多的,要准备一个计算器,最好是大屏计算功能带平方计算的,因为可以显示你的计算过程的,这样也方便你检查是否数错数字。(千万别用编程的计算器,考试时如果带进去万一被监考老师会被作为舞弊处理。)
各章节及知识点大概如下图:

此科考试实用建议:
•准备大屏计算器,方便检查计算过程
•切勿使用可编程计算器,以免被误判为作弊
4. 专业工程管理与实务(以市政为例):终极Boss战。 必须花更多的时间去学习。一定要跟着老师讲课时,用手去抄加深记忆。
这是最难的一科,需要投入的时间可能超过其他三科的总和。
题型分析:
•单选题20题×1分:主要考查专业技术知识、规范数据、管理应用
•多选题10题×2分:考查专业技术综合、质量安全要求、规范条文
•案例题5题共120分:通常为20+20+20+30+30的分布
选择题答题策略:
•单选题:相信第一印象,学会用排除法(学习方法刷题、刷题、不仅仅是真题,还有APP里边的章节练习题,适用于公共课)
•多选题:宁缺毋滥,只选100%确定的选项(学习方法刷题、刷题、不仅仅是真题,还有APP里边的章节练习题,适用于公共课)
专业工程管理与实务的选择题可以通过反复的做题来强化知识点,力争在考试时分数达到35分以上。
专业工程管理的实务案例题的学习与答题技巧:
因为我是17年考过的专业实务,这些年变化大,然后考过后一直猫在APP的市政专业群里边吹牛打屁,这里就综合自己当年的经历和群里边考过大神的经历了。
因为我考这个证的时候做测量工作的,所以基本上市政专业的每个工序我都会经历,这就给我提供了解现场的机会,所以给了我很大的帮助。但是实务考试光知道现场没有用。在这个科目的考试中,一些词语不能用我们平时在现场用的哪些口头语,比如专家论证的时候要不要建设单位参加,平时我们在工作中,说的是业主,答题时写业主就不一定是正确答案。
市政公用工程管理与实务相对其他专业是最难考的,他涉及的小专业太多了:道路工程,桥梁工程,隧道工程,轨道工程,管道工程(又细分无压,有压)所以一开始不建议考这个专业(除非你的时间比较充足。)
市政公用工程管理与实务(其他专业)主要涉及三大板块,分别为1、专业技术知识;2、专业工程相关法规与标准;3、专业工程项目管理与实务;
一定要把书读的的滚瓜烂熟,不是现场的考生一定要认认真真听精讲课件(至少两遍以上,我当时是三遍,然后第三遍用的1.5倍速率。)然后案例题练习一定要动手写,培养题感,案例考试的答案所有的培训老师都说多写不扣分,但是有一个千万要注意,不要把两个完全相反的知识点答上,这样是没分的。我们那时候刚胡宗强老师刚推出了《百题讲坛》,这本书里边的真题,我反复做了两遍。再有就是关于老师了,一定要多听两个老师的课,每个老师的侧重点不同,这样学了就会比较全面。我们市政公用工程公认的三大神是陈明、胡宗强、还有刘琦,哈哈,刘琦给我的学习带来了不少乐趣,他用口诀的是一绝,我都怀疑他是我们小草的某位聚聚。
下面再贴一个我所用的APP的老师分享的一个考神的学习经历。

下面这个是关于下决心考的考生,考过科目顺序和我差不多。

专业工程管理与实务考试中的细节
1.时间分配:单选题+多选题:要在40分钟内完成。遇到无思路的题,先标记,果断跳过;案例题(5道):平均每题30分钟,控制时长约160-170分钟。最后30分钟:检查答题卡填涂、补充标记的题目、完善案例题的要点。
2.把握住了案例,就能过专业工程管理与实务:审题:用笔划出背景中的“时间、地点、事件、问题、数据”,明确每一问的考点。作答:分条作答:用“①、②、③…”列点,清晰明了。对错判断题:必须先写“正确”或“错误”,再写理由。计算题:写出关键步骤,即使结果错误也有过程分。措施/程序题:使用教材术语(如“组织专家论证”、“编制应急预案”),避免大白话。这里有个细节要注意,案例答题卡的空行挺多,一定要答在与题号相对应的位置。卷面:字迹工整,答在指定区域,切忌超出边框。
3.心态管理:
遇到难题(如陌生工艺)是正常的。联想相关知识点,能写多少写多少,绝不留空。专注于当前题目,不对答案,不纠结上一题的得失。
关于考试其他要注意的细节:
1、身体,一定要保证自己身体的健康,考试一般是安排在9月的第二个周末,那时候正是秋高气爽,最后一周建议不要学习得太晚,一定要注意保证充足的睡眠,不要因为一个小小的感冒把一年的努力毁了;
2、提前看考场:要早半天到达考场去熟悉考场,别到考试的时候找不到自己的考室,搞的自己心态不好了。
3、没有全部科目考试完,千万不要去对答案。这一点很重要,我用自己切身经历来告诉大家。我第二年考公共课时(前文说过我第一年过了实务),幸亏是做到了全部考完的时候对的答案。至今都清楚的记得,全部考完后,我找到培训机构的答案对建设工程经济,对完后估分只有57分,瞬间就觉得天塌下来了,后边两科就没有对的心思了(幸亏也没对,哈哈哈哈)。可以想想如果我当时考完第一科就去对答案的话,我后边两科是绝对不会去考的了。我对完答案估分后发了如下图的中间那条朋友圈,其实对我所产生的影响一直从对完答案估出57分那刻开始到出成绩的前一天,和妻子去散步,或者自己一个人的时候,会时不时不由自主的就叹气。
考证之路,是工程人最踏实的“投资”。行业或有起伏,但技术与证书沉淀的价值永不褪色。从测量一线到项目负责,我亲历了这张证书如何拓宽职业边界,更在行业寒冬中成为抵御风险有了那么一点点的底气。
当前或许不是最好的时代,但一定是深耕者最好的时机。当别人在焦虑“内卷”,你大可用证书和实力,去争取投标的资格、管理的岗位、转型的筹码。
请相信:每一份刷过的真题,都在为你的未来铺路;每一次挑灯夜读,终将兑换成职业选择的主动权。

最后,特别感谢冷雨逐枫聚聚当年送我的邀请码,更感谢论坛这份难得的包容与开放,让各行各业的聚聚,能在此畅所欲言,彼此照亮新人。这里没有高高在上的“专家”,只有一个个真实鲜活、愿意分享的cler——而这,或许才是我们所钟爱而温暖的“补给站”。